各位同学:
为了抓住数字经济时代新机遇,用专业认证为职业生涯赋能,提升职场核心竞争力,搭建校企人才对接平台,william威廉中文官网联合广西计算机用户协会,将于2025年3月在william威廉中文官网举办首期软件工程造价师认证培训。现将培训优势及安排通知如下:
一、培训时间和地点
(一)培训时间
培训采用线上线下结合模式。线上录播视频学习20课时,线下3天培训44课时,学员完成线上学习后才能参加线下培训及考试。
线下培训时间:2025年3月21日-23日(9:00-12:00;13:30-17:00)
(二)培训地点
william威廉中文官网(广西南宁市大学东路100号,具体教室另行通知)
(三)考试时间
2025年3月23日 15:00-16:00
二、培训课程
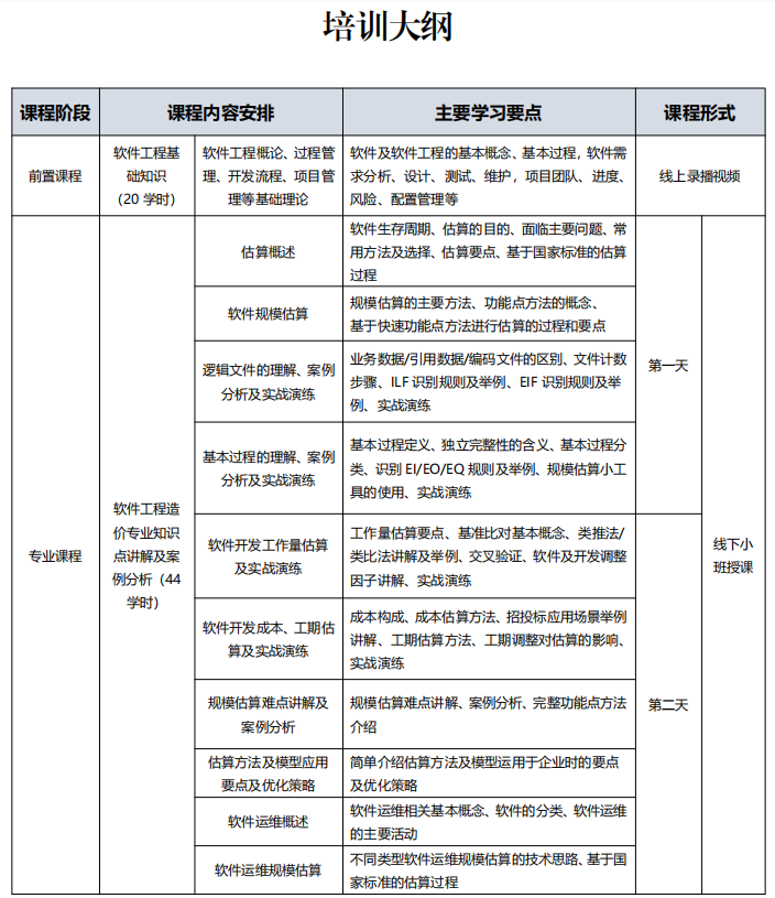
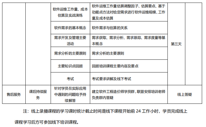
软件工程造价师培训课程由北京软件造价评估技术创新联盟依据国家标准GB/T 36964《软件工程 软件开发成本度量规范》、GB/T 28827.7-2022《信息技术服务 运行维护 第7部分:成本度量规范》相关内容组织开发。课程系统阐述了如何基于行业成本估算模型对软件项目的功能点规模、工作量、工期、成本进行合理估算,并进行实战演练。(详见附件1:培训大纲)
通过考试的学员,将获得工业和信息化部教育与考试中心和北京软件造价评估技术创新联盟分别颁发的《软件工程造价师证书》。(详见附件2:证书样式)
三、培训对象
本课程适合工作中涉及软件项目成本估算的相关人员,如:项目预算申报/审查人员、项目管理人员、审计人员、招投标人员、采购人员、财务人员、业务需求分析人员、售前人员、项目管理人员、过程改进人员、PMO成员、QA等。
四、报名缴费
(一)报名方式:请有意参加本次培训的学员,3月12日前加入QQ群:660928314,咨询老师。
(二)缴费方式
1.收费标准:培训费5800元/人,注:培训费包含800元考试服务费、线上、线下课程费、午餐、教材、学习用品、试卷、证书等。
2.报名后按要求缴费。
五、注意事项
1.短信提醒:培训前一天,将以短信形式发送线下培训课程安排,请注意查收。
2.学员在第一天、第二天、第三天上午的培训以及第三天下午的课程考试,均需签到,考试签到时间以监考人员现场安排为准。学员签到需字迹工整,不得代签。
3.培训设备:建议学员携带笔记本电脑参加培训,培训过程中会提供估算工具进行估算练习。
4.身份证件:参加考试的学员,请携带身份证,考试入场时须核查学员身份证件。
5.成绩发布和制证:考试成绩将在考试结束后1周左右发布。通过考试的学员,需在规定时间内按规定要求上传电子版照片,照片要求如下:(1)背景颜色:白色;(2)照片尺寸:2寸近期正面免冠彩色半身证件照,358*441像素,350dpi分辨率,JPG格式;(3)照片大小:14-20K之间;(4)照片命名:姓名+身份证号.JPG。
六、报名方式
(一)报名热线:
0771-3235609、0771-3238944
(二)现场报名:广西南宁市大学东路100号william威廉中文官网培佳园william威廉中文官网211办公室
william威廉中文官网
2025年3月5日
附件1:


附件2:

一审一校:陆 文
二审二校:梁永全
三审三校:谭鸿禹